info@biotube.com.cn                 030-34905519
欢迎光临广州佰途生物科技有限公司!


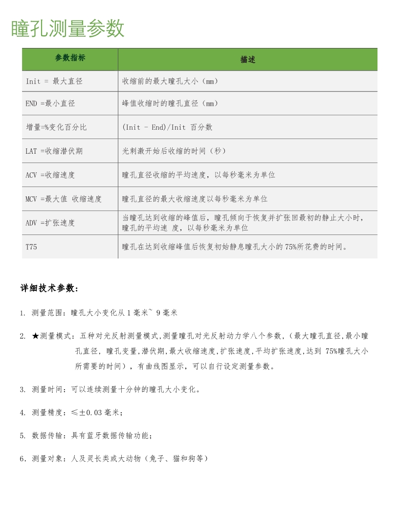
医疗用品

手持式单目瞳孔测试仪

手持式单目瞳孔测试仪

球领先的大学,制药公司和合同研究组织的研究人员使用
全球领先的大学,制药公司和研究组织的研究人员使用
•快速准确地测量瞳孔大小和瞳孔光反射
易于使用和操作
•一键激活
•无需校准
•便携式,电池供电的手持式设备
•耐用的人体工学设计

0.00
0.00
  

球领先的大学,制药公司和合同研究组织的研究人员使用
全球领先的大学,制药公司和研究组织的研究人员使用
•快速准确地测量瞳孔大小和瞳孔光反射
易于使用和操作
•一键激活
•无需校准
•便携式,电池供电的手持式设备
•耐用的人体工学设计


特征
•可调设置(光刺激强度和持续时间,持续时间
和测量开始,背景照明)
•数据存储在设备上,结果可通过蓝牙上传到外部计算机
•红外热像仪,高精度光学元件,处理器和LED光源
•视频回放棒下载最后一次测量的视频。
•连续瞳孔记录(无刺激时≤10分钟,有刺激时≤41秒)
“出色的研究定量工具。”
–Sr. Researcher, Allergan
测试表明,NeurOptics®瞳孔计在单位与单位之间及操作员与操作员之间一致的。实际上,NeurOptics瞳孔计在所有市售瞳孔计中具有最高的准确 性和最低的误差,同时最经济的手持式红外设备。